万象城老虎机官方网站
导航
学校概况
学校简介
历史沿革
万象城老虎机官方网站
华东化工学院
上海化工学院
华东化工学院2
历任领导
万象城老虎机官方网站
华东化工学院
学校领导
党委书记
校长、党委副书记
党委副书记
副校长
纪委书记
党委常委
校长助理
领导分工
校区介绍
史记华理
组织机构
党群部门
行政部门
学院
直属单位
人才培养
本科生教育
研究生教育
博士后流动站
留学生教育
继续教育
师资队伍
院士专家学者
中国两院院士
其他国家院士
国家杰出青年科学基金获得者
国家百千万人才工程
国家级教学名师
全国模范教师
全国优秀教师
“973”首席科学家
国家863计划领域专家
有突出贡献的中青年专家
上海市科技精英
上海市领军人才
上海市青年科技英才
教育部跨世纪优秀人才培养计划入选...
教育部新世纪优秀人才支持计划入...
研究生指导教师
教师个人主页
广纳英才
学科建设
“双一流”建设
发展规划
学位授权点
学科评估
科学研究
管理机构
科研基地
国家级科研基地
省部级科研基地
校级科研机构
国际合作研发机构
校企联合研究机构
创新引智基地
科研团队
科研成果
学术期刊
合作交流
校园文化
校训校歌
学校标识
文化校历
文明在线
人文艺术
校园风景
招生就业
本科生招生
研究生招生
留学生招生
继续教育招生
就业服务
创新创业
信息公开
党务公开
政务公开
ENGLISH
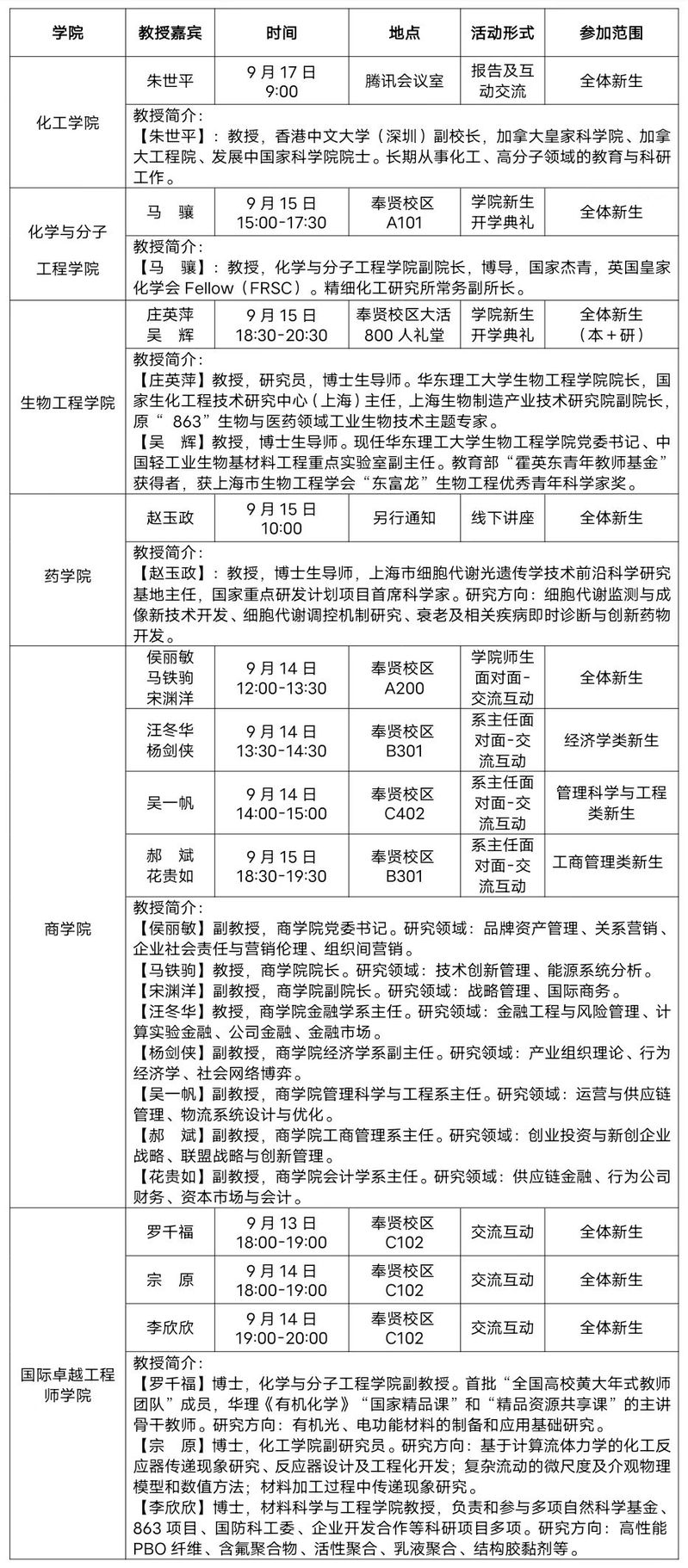
2022级新生入学教育“教授与新生面对面”活动安排表(第3周)
时间:2022年09月13日
访问次数:
199
发布时间:2022-09-13