根据学校2023年秋季学期开学迎新及返校工作安排,为确保师生开学返校安全、平稳、有序,后勤保障处2023年秋季开学两校区服务保障安排如下:
一、班车运行
(一)教职工班车
教职工班车9月1日起恢复正常运行,班车服务电话:64252424。
1. 徐汇校区→奉贤校区

2. 奉贤校区→徐汇校区

3. 金山科技园区→奉贤校区

4. 奉贤校区→金山生活区

5. 金山生活区←→徐汇校区

(二)学生班车(梦境)
学生南站班车8月30日起开启运行,校区班车9月1日起恢复正常运行,班车服务电话:37583992。具体运行安排请参阅上海梦境旅行社有限公司官方微信公告。
(三)教职工班车和学生班车(梦境)服务监管电话:33612152。
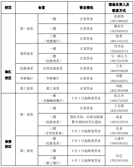
二、饮食服务

1. 徐汇校区餐饮服务监管电话:64252843,奉贤校区餐饮服务监管电话:33612488;
2. 奉贤校区第一食堂二楼(民族食堂)因功能调整暂时关闭,请师生至第二食堂一楼(民族食堂)就餐;
3. 奉贤校区第二食堂一楼(民族食堂)菜品定期进行调整,本次调整如下:(1)增加土豆牛肉片、蒜苗肉柳、清蒸鸡腿等5个菜品;(2)调整新疆大盘鸡、红烧鸡腿、麻辣肉糜豆腐等5个菜品出售价格;
4. 奉贤校区二食堂三楼(教工餐厅)调整“惠师餐”就餐模式,增加港式烧腊、面点、小炒、铁板烧、热卤类(可预定打包)等品种。工作日午餐仅面向教职工开放,工作日晚餐和休息日面向全体师生开放。
三、商业服务
(一)徐汇校区
所有商铺:正常营业,商业服务监管电话:64252679。
(二)奉贤校区
所有商铺:9月1日起正常营业,商业服务监管电话:33616521。
四、教室管理
(一)徐汇校区
1. 四教、七教、八教、研究生楼教室:正常开放;
2. 徐汇教学楼物业服务电话:64252245。
(二)奉贤校区
1. A/B/C/D/E教/信息楼教室:9月3日起正常开放;
2. 奉贤教学楼物业服务电话:33615733。
备注:徐汇、奉贤两校区教室排课以教务处、研究生院安排为准。
五、行政通信服务
(一)徐汇校区
1. 电信业务:正常运行,对外服务窗口:一食堂五楼553室,电话:64253128;
2. 收发室:正常开放,服务时间8:00-17:00;
3. 快递站:正常运行,服务时间9:00-19:00,紧急联系电话:15692119367。
(二)奉贤校区
1. 收发室:正常开放,服务时间8:00-17:00;
2. 快递站:正常运行,服务时间9:00-19:00,紧急联系电话:18016037555。
六、学生公寓管理
(一)徐汇校区
正常运行,对外服务窗口:学生公寓25舍裙楼,电话:64252555。
(二)奉贤校区
正常运行,对外服务窗口:学生公寓18号楼底楼,电话:33612312。
七、报修维修服务
(一)徐汇校区
正常运行,报修电话:64252440(白天)、64252446(夜间)。
(二)奉贤校区
正常运行,报修电话:33612440(24小时)。
(三)两校区线上报修
正常运行,线上报修路径:“华理小蜜蜂”微信公众号→服务帮→校园随身报→我要报修;每天24小时接报。
八、校医院
(一)徐汇校区
9月1日起恢复正常运行。工作日正常门诊挂号时间:上午8:00-11:15、下午13:00-16:45。工作日中午、双休日值班地点:校医院一楼118值班室,电话64252689;夜间医疗应急响应电话:18917102689。
(二)奉贤校区
9月1日起恢复正常运行。工作日正常门诊挂号时间:上午8:00-11:15、下午12:15-16:15。工作日中午、双休日及夜间值班地点:卫生所一楼大厅值班室,电话33612123。
(三)校外医院就诊指南
1. 上海市内就医:本市大学生全面实行持卡就医结算,参保大学生持新版社保卡(含医保电子凭证),可自主选择到本市基本医疗保险定点医疗机构就医,校外就医的无需办理转诊手续。
2. 外地就医:异地就医需要备案。可通过“国家医保服务平台”APP自助办理异地备案手续。办理成功后,异地备案立即生效,即可凭上海市社保卡或医保电子凭证在异地医保定点医疗机构跨省异地就医直接结算。
3. 徐汇校区周边公立医保定点医院:
徐汇区大华医院 (二级,老沪闵路901-903号)
第八人民医院 (二级,漕宝路8号)
徐汇区中心医院 (三级,淮海中路966号)
华山医院 (三级,华山路433号)
第六人民医院 (三级,徐汇区宜山路600号)
4. 奉贤校区周边公立医保定点医院:
奉贤区中心医院 (三级,南桥镇南奉公路6600号)
奉贤区中医医院 (二级,南奉公路9588号)
奉贤区古华医院 (二级,南桥镇南奉公路9220号)
九、蒸汽供应与浴室服务
(一)徐汇校区
超纯水:正常供应。
(二)奉贤校区
锅炉房:正常供汽。
十、奉贤校区教师公寓入住服务
1. 正常服务与运行,电话:33612171。
十一、会务服务
1.正常服务,对外服务窗口:一食堂五楼551室,电话:64253012;
2.“会议室预订”系统正常运行,网上预约路径:万象城老虎机官方网站一站式服务平台→会议室申请→我要办理。
十二、房屋资源管理服务
正常服务,对外服务窗口:一食堂五楼526室,电话:64252550、64253981。
后勤保障处
2023年8月30日

