为进一步规范机动车进出校及校内停放秩序,营造安全、稳定、有序的校园环境。经研究,决定自5月1日起,调整徐汇校区本部校门通行管理措施。为确保有序衔接、平稳过渡,现将有关事项通知如下:
一、调整内容
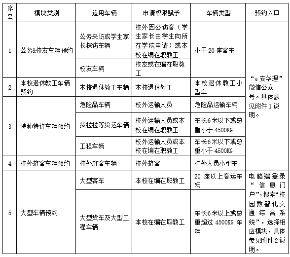
无校内机动车通行证的临时社会车辆进入徐汇校区本部前,需提前通过系统进行预约审核,相关流程参见下表。
已办理机动车通行证的本校师生员工车辆入校规则不变,无需通过系统预约入校。
二、预约流程

温馨提示:由于系统首次上线,可能根据实际需要临时调整完善,欢迎反馈建议,共同优化服务流程。
联系方式:64252783; bwc@ecust.edu.cn
联系人:马老师、王老师
保卫处
2025年4月30日


