为深入学习贯彻习近平新时代中国特色社会主义思想,认真贯彻落实党的二十大和二十届二中、三中全会精神,深入贯彻落实习近平总书记关于科技创新的重要论述,教育引导广大青年面向国家重大战略需求,踊跃投身科研攻关一线,加速科技创新成果向现实生产力转化,奋力书写为中国式现代化挺膺担当的青春篇章,万象城官网将组织参加第十九届“挑战杯”竞赛2025年度中国青年科技创新“揭榜挂帅”擂台赛。现将有关事项通知如下:
一、赛事简介
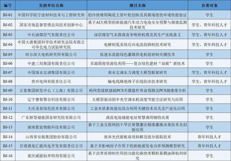
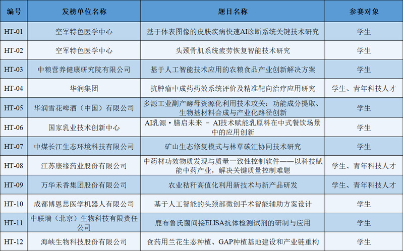
本届“揭榜挂帅”擂台赛更加突出科技创新,聚焦新一代信息技术、人工智能、新能源、新材料、高端装备、机器人、生物医药、种业科技等领域严选榜题122个,并在相关领域产业链较为完整、产业发展较为集聚的8个城市(区)分领域设立主擂台。榜题数量、赛事规模、奖励条件均创历届之最。
二、主擂台城市
1.新一代信息技术领域:重庆市高新区

2.人工智能领域:上海市徐汇区

3.新能源领域:北京市昌平区

4.新材料领域:福建省龙岩市

5.高端装备领域:湖南省长沙市

6.机器人领域:广东省东莞市

7.生物医药领域:内蒙古自治区呼和浩特市

8.种业科技创新领域:海南省三亚市

各榜题详细比赛方案,请点击文末“榜题方案汇总材料”获取。
三、参赛对象及要求
本次竞赛面向高校学生和青年科技人才分设两个赛道。重点面向在校学生发榜。
1.学生赛道
2025年6月1日以前正式注册的全日制非成人教育的各类高等院校在校专科生、本科生、硕士研究生、博士研究生(不含在职研究生)可通过学生赛道申报作品参赛。参赛人员年龄在40周岁以下,即1985年6月1日(含)以后出生。
每所学校选送参加“揭榜挂帅”擂台赛的作品数量不设限制,但同一作品不得同时参加第十九届“挑战杯”全国大学生课外学术科技作品竞赛(以下简称第十九届“挑战杯”竞赛)其他赛道的评比。
欢迎各学院积极组织学生参赛,安排有关老师给予指导,为参赛团队提供支持保障。
2.青年科技人才赛道
在高等院校、科研院所、企业等各类创新主体中具有较高科研热情和较强科研能力的青年科技工作者可通过青年科技人才赛道申报作品参赛。参赛人员年龄在40周岁以下,即1985年6月1日(含)以后出生。
高校青年教师在指导学生参赛的同时,不得以参赛人员身份参加同一选题比赛。出题单位及同出题单位有相关隶属关系单位的青年不得参加本单位选题比赛。
各赛道参赛对象可以团队或个人形式参赛,每个团队不超过10人,每件作品可由不超过3名指导教师进行指导。可以跨专业、跨学校、跨单位、跨地域组队,但同一团队所有成员均应符合本赛道相关年龄、身份要求。每件作品只可由1所高等院校、科研院所或企业等作为参赛主体提交申报。
参赛者须对参赛作品须享有完全知识产权,无权利瑕疵及权属争议。
四、奖项设置
1.丰厚奖金:发榜单位均为擂主团队提供不低于10万元的奖金,总奖金池超过3000万元。
2.配套奖励:各发榜单位还将为获奖团队提供企业实习、就业直通、成果转化合作等丰富的配套奖励。
3.政策支持:各主擂台城市也将为获奖团队提供人才引进、项目落地转化等优惠政策。
4.学校激励:本届“挑战杯”竞赛“揭榜挂帅”擂台赛学生赛道获奖情况,其奖励办法参照《万象城老虎机官方网站关于组织参加第十九届“挑战杯”全国大学生课外学术科技作品竞赛的通知》中第四条的相关规定以及学校主管部门对学科竞赛获奖的奖励相关规定执行。
五、报名方式
参赛者可通过“挑战杯”官网:2025.tiaozhanbei.net(http://2025.tiaozhanbei.net)登录比赛系统,注册账号并填写报名表。
六、报名时间
1.揭榜报名时间:5月30日—6月30日。
2.攻关打擂时间:6月—8月,参赛团队集中开展科研攻关并按发榜单位要求提交作品。(作品具体提交时间由各发榜单位依据科研客观规律和本单位实际确定,以各榜题比赛方案为准)。
3.组委会初审时间:8月底至9月中旬。
4.终审擂台赛时间:9月底至10月中旬。
七、联系人及联系方式
联系人:本学院团委书记或校团委谢老师
电话:021-64252702
邮箱:xxxie@ecust.edu.cn
共青团万象城老虎机官方网站委员会
2025年5月20日
附件:
榜题方案汇总材料.rar

