
Redox Biology Publishes ECUST Latest Progress in Design and Application of Genetically Encoded pH Fluorescent Probes
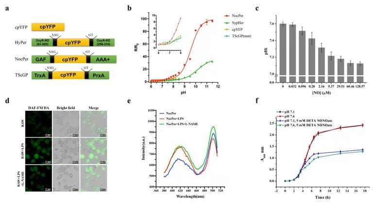
Recently, the research team of Associate Professor Shengmin Zhou of the nano-bioengineering laboratory of the School of Bioengineering has constructed an ultra-sensitive genetically encoded pH probe and discovered a new biological phenomenon based on the detection advantages of this probe. The research article entitled “Genetic engineering of circularly permuted yellowfluorescent protein reveals intracellular acidification in response to nitricoxide stimuli” was published in Redox Biology, a high-impact journal in the field of oxidative radical biology.

The article is co-first authored by Deng Haitao (M.S.) and Li Jingyi (Ph.D.) and corresponding authored by Associate Professor Shengmin Zhou from the School of Biological Engineering. The research was under supervision by Prof. Ping Wang and funded by the National Natural Science Foundation of China, the Major Project of the Ministry of Science and Technology, and the International Cooperation Project of the Ministry of Science and Technology.