
German Applied Chemistry Publishes ECUST Strategy of Tumor Compound Therapy Based on DNAzyme Molecular Machines
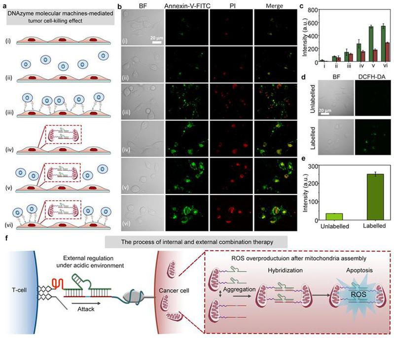
Recently, cooperated with Professor Lu Yi of the University of Illinois at Urbana-Champaign, Associate Professor Qian Ruocan of ECUST has designed a tumor compound therapy strategy based on DNAzyme molecular machines, which can simultaneously regulate the interaction between T cells and cancer cells, induce mitochondrial aggregation in tumor cells, and promote tumor cell apoptosis. The related research article was were published in Germany Applied Chemistry under the title of “Combination Cancer Treatment: Using Engineered DNAzyme Molecular Machines for Dynamic Inter- and Intracellular Regulation”.

The above research work was completed by doctoral candidate Zhou Zerui in ECUST, under the guidance of Associate Professor Qian Ruocan and Professor Lu Yi. The article is co- first-authored by Associate Professor Qian Ruocan and Zhou Zerui, and the co-corresponding authored by Associate Professor Qian Ruocan and Professor Lu Yi. This research work has received suggestion from Professor Li Dawei. It has been financially supported by the Ministry of Education Key Laboratory of Structurally Controllable Advanced Functional Materials and Their Preparation, the Feringa Nobel Prize Scientists Joint Research Center, and funded by the Major National Science and Technology Projects of National Natural Science Foundation of China .